Doelen¶
We hebben al gezien in het vorige werkblad dat de snelheid van de deeltjes en de temperatuur aan elkaar gerelateerd zijn. In dit werkblad gaan we dat verder bekijken.
Eerst nemen we alle delen over van de code die we opnieuw moeten gebruiken:
class voor particles
functies voor een lijst aan deeltjes
Daarna voegen we de code toe voor het bekijken van de dynamiek van de deeltjes:
We kijken naar de verschillende richtingen
We bepalen de kansverdeling van de snelheden van de deeltjes
Zie voor de verdere inhoudelijke achtergrond de Feynman lectures on Physics.
Laden van eerdere code¶
Eerst nemen we de pakketten van Python en de constanten voor de simulatie over. Voer je eigen getallen in, die je ook in de vorige werkbladen hebt gebruikt.
import numpy as np
import matplotlib.pyplot as plt
from matplotlib.animation import FuncAnimation
from scipy.optimize import curve_fit
BOX_SIZE_0 = 10 # Hoogte en lengte startvolume
N = 40 # Aantal deeltjes
V_0 = 502 # Startsnelheid van deeltjes
RADIUS = 0.3 # Straal van moleculen
DT = 0.1*RADIUS/V_0 # Tijdstap om geen botsing te missen
Dan maken we weer gebruik van de klasse voor het deeltje:
class ParticleClass:
def __init__(self, m, v, r, R):
""" maakt een deeltje (constructor) """
self.m = m
self.v = np.array(v, dtype=float)
self.r = np.array(r, dtype=float)
self.R = R
def update_position(self):
""" verandert positie voor één tijdstap """
self.r += self.v * DT
@property
def momentum(self):
return self.m * self.v
@property
def kin_energy(self):
return 1/2 * self.m * np.dot(self.v, self.v)
def collide_detection(p1: ParticleClass, p2: ParticleClass) -> bool:
""" Geeft TRUE als de deeltjes overlappen """
return np.linalg.norm(p1.r - p2.r) < (p1.R + p2.R)
def particle_collision(p1: ParticleClass, p2: ParticleClass):
""" past snelheden aan uitgaande van overlap """
m1, m2 = p1.m, p2.m
delta_r = p1.r - p2.r
delta_v = p1.v - p2.v
dot_product = np.dot(delta_r, delta_v)
# Als deeltjes van elkaar weg bewegen dan geen botsing
if dot_product >= 0: # '='-teken voorkomt ook problemen als delta_r == \vec{0}
return
distance_squared = np.dot(delta_r, delta_r)
# Botsing oplossen volgens elastische botsing in 2D
p1.v -= 2 * m2 / (m1 + m2) * dot_product / distance_squared * delta_r
p2.v += 2 * m1 / (m1 + m2) * dot_product / distance_squared * delta_rEn we laten de deeltjes met de wanden botsen, zodat er sprake is van een druk en een temperatuur in een gesloten volume.
def box_collision(particle: ParticleClass):
''' botsing met harde wanden '''
if abs(particle.r[0]) + particle.R > BOX_SIZE_0/2:
particle.v[0] = -particle.v[0] # Omdraaien van de snelheid
particle.r[0] = np.sign(particle.r[0]) * (BOX_SIZE_0/2 - particle.R) # Zet terug net binnen box
if abs(particle.r[1]) + particle.R > BOX_SIZE_0/2:
particle.v[1] = -particle.v[1]
particle.r[1] = np.sign(particle.r[1]) * (BOX_SIZE_0/2 - particle.R) Functies aan een lijst van deeltjes¶
Waarbij we al deze functies uitvoeren en samennemen over een lijst met deeltjes:
def create_particles(particles):
""" Leegmaken en opnieuw aanmaken van deeltjes in lijst """
particles.clear()
for i in range(N):
vx = np.random.uniform(-V_0, V_0)
vy = np.random.choice([-1, 1]) * np.sqrt(V_0**2 - vx**2)
pos = np.random.uniform(-BOX_SIZE_0/2 + RADIUS, BOX_SIZE_0/2 - RADIUS, 2)
particles.append(ParticleClass(m=1.0, v=[vx, vy], r=pos, R=RADIUS))
def handle_collisions(particles):
""" alle onderlinge botsingen afhandelen voor deeltjes in lijst """
num_particles = len(particles)
for i in range(num_particles):
for j in range(i+1, num_particles):
if collide_detection(particles[i], particles[j]):
particle_collision(particles[i], particles[j])
def handle_walls(particles):
""" botsing met wanden controleren voor alle deeltjes in lijst """
for p in particles:
box_collision(p)
def take_time_step(particles):
""" zet tijdstap voor een lijst deeltjes en verwerk alle botsingen onderling en met wanden """
for p in particles:
p.update_position()
handle_collisions(particles)
handle_walls(particles) Eerste simulatie ter controle¶
Zoals we inmiddels gewend zijn draaien we eerst een korte simulatie om te verifiëren of alle code correct is overgenomen:
particles = []
create_particles(particles)
for i in range(100):
take_time_step(particles)
plt.figure()
plt.xlabel('x')
plt.ylabel('y')
plt.gca().set_aspect('equal')
plt.xlim(-BOX_SIZE_0/2, BOX_SIZE_0/2)
plt.ylim(-BOX_SIZE_0/2, BOX_SIZE_0/2)
for p in particles:
plt.plot(p.r[0], p.r[1], 'k.', ms=25)
plt.arrow(p.r[0], p.r[1], p.v[0], p.v[1],
head_width=0.1, head_length=10, color='red')
plt.show()
Equipartitiebeginsel¶
Dit beginsel is heel belangrijk voor de thermodynamica en stelt dat de energie in thermodynamisch evenwicht gelijk wordt verdeeld over de toegankelijke vrijheidsgraden. Laten we dit eerst verifiëren in onze simulatie.
# jouw antwoord
def create_uniform_particles(particles):
""" Leegmaken en opnieuw aanmaken van deeltjes met uniforme snelheid in lijst """
particles.clear()
for i in range(N):
#een object gaat verticaal als je de x snelheid weghaalt. we kunnen de y waarde dan verwisslene met de formule voor de x waarde om een willekurige verticale snelheid te krijgen.
vx = 0
vy = np.random.uniform(-V_0, V_0)
pos = np.random.uniform(-BOX_SIZE_0/2 + RADIUS, BOX_SIZE_0/2 - RADIUS, 2)
particles.append(ParticleClass(m=1.0, v=[vx, vy], r=pos, R=RADIUS))
#your code/answer
particles = []
create_uniform_particles(particles)
for i in range(100):
take_time_step(particles)
E_k_ind = np.array(0)
E_k_list = np.array(0)
plt.figure()
plt.xlabel('x')
plt.ylabel('y')
plt.gca().set_aspect('equal')
plt.xlim(-BOX_SIZE_0/2, BOX_SIZE_0/2)
plt.ylim(-BOX_SIZE_0/2, BOX_SIZE_0/2)
for p in particles:
plt.plot(p.r[0], p.r[1], 'k.', ms=25)
plt.arrow(p.r[0], p.r[1], p.v[0], p.v[1],
head_width=0.1, head_length=10, color='red')
for p in particles:
#we berekene de kinetische enrgie en zetten deze dan in een array
E_k = 0.5*p.v[1]**2
E_k_ind = np.append(E_k_ind,E_k)
#deze array nemen we het totaal van om de gekombineerde energie van alle deeltjes te krijgen
E_k_tot = np.cumsum(E_k_ind)
E_k_list = np.append(E_k_list,E_k_tot[40])
#deze totale energie slaan we op en nemennwe mee naar de volgende stap
print(E_k_list[1])
plt.show()
E_k = np.array(0)
#hier halen we de clutter weg en dna houden we de waardes over
for p in range(40):
E_k = np.append(E_k, E_k_list[1])
tijdstappen = np.arange(0,40,1)
E_k = E_k[1:41]
#plotten en dan zijn we klaar
plt.plot(tijdstappen,E_k)
print("de kinetische enrgie blijft constant omdat er nooit snelheid verloren gaat het wordt alleen maar omgedraait, zoals je hier kan zien zal je dus dan ook een platte lijn krijgen")997632.2566329986

de kinetische enrgie blijft constant omdat er nooit snelheid verloren gaat het wordt alleen maar omgedraait, zoals je hier kan zien zal je dus dan ook een platte lijn krijgen

Aan het resultaat van je simulatie kan je zien dat de deeltjes zich inderdaad gedragen volgens equipartitiebeginsel. Afwijkingen van het gemiddelde zijn het gevolg van de statistiek en worden voor grotere aantallen deeltjes relatief kleiner.
De snelheidsverdeling¶
In het vorige werkblad hebben we al gezien dat er een relatie is tussen de snelheid van de deeltjes en de temperatuur. Je kan hierdoor al vermoeden dat de snelheid van de deeltjes wordt gegeven door een verdeling die van de temperatuur afhangt. De vraag is dus of we deze functie kunnen vinden.
Om de snelheidsverdeling van de deeltjes te bepalen kan je gebruik maken van de functie histogram van python. Laten we daarom een simulatie draaien waarin we vanuit een willekeurige beginsituatie 100 tijdstappen zetten en daarna de snelheidsverdeling plotten:
particles = []
create_uniform_particles(particles)
for i in range(100):
take_time_step(particles)
speeds = [np.linalg.norm(p.v) for p in particles]
counts, bins = np.histogram(speeds, bins=10, density='True')
plt.figure()
plt.xlabel('Speed')
plt.ylabel('Count')
plt.stairs(counts, bins, fill='True')
plt.show()

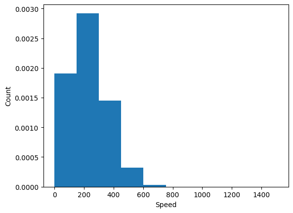
Voldoende statistiek¶
Als je de simulatie hierboven een aantal keer uitvoert, dan zal je zien dat de statistiek onvoldoende is om een reproduceerbaar antwoord te krijgen. We kunnen het aantal deeltjes toe laten nemen om meer statistiek te krijgen, maar dat kost heel veel rekenkracht. Het is een goedkopere oplossing om de statistiek te bepalen op verschillende momenten in de tijd en deze statistische resultaten te middelen. De onderstaand code laat de deeltjes 5000 tijdstappen zetten en noteert de snelheid van alle deeltjes op elke 250e tijdstap. Het histogram wordt dan bepaald door de snelheden bij elke 250e tijdstap samen te nemen.
Door de simulatie een aantal keer te draaien zie je dat de verdeling al een stuk stabieler wordt.
particles = []
num_bins = 10
tot_counts = np.zeros(num_bins, dtype=float)
plt.figure()
plt.xlabel('Speed')
plt.ylabel('Count')
create_uniform_particles(particles)
for i in range(5000):
take_time_step(particles)
if i % 250 == 0:
speeds = [np.linalg.norm(p.v) for p in particles]
partial_counts, bins = np.histogram(speeds, bins=num_bins, density='True', range=[0,3*V_0])
tot_counts += partial_counts
norm_counts = tot_counts / 20
plt.stairs(norm_counts, bins, fill='True')
plt.show()
De mathematische vorm van de snelheidsverdeling¶
De meest algemene vorm van de snelheidsverdeling heeft de vorm . Dat wil zeggen dat er bij elke unieke combinatie van en -component van de snelheid een specifieke kans hoort. We weten echter al dat dit niet het geval kan zijn. De natuur heeft helemaal geen voorkeur voor richting en wij kunnen zelf kiezen hoe ons assenstelsel georiënteerd is. De kans is dus alleen afhankelijk van de modulus van de snelheid en onafhankelijk van de richting. We kunnen de verdeling daarom weergeven als (zonder pijl voor de vector).
We kunnen de verdeling nog scherper definiëren door te stellen dat de componenten van de snelheid onderling onafhankelijk zijn. De functie is daarom te splitsen in aparte functies voor de en -richting. Combineren we dit met onze conclusie van de vorige paragraaf dan moet dus gelden dat we de functie kunnen splitsen in twee functies voor en die onderling precies hetzelfde zijn en ook hetzelfde als :
Laten we nu de snelheidsverdeling beschouwen langs een willekeurige richting , die een lineaire combinatie van de - en -richting is. Omdat dit een deelverzameling is van de twee-dimensionale snelheidsverdeling moet bovenstaande relatie hiervoor nog steeds gelden. Om de vorm van deze functie te vinden stellen we nu een differentiaalvergelijking op door te differentiëren naar :
Om de linkerkant uit te werken, passen we de kettingregel toe:
Met de Stelling van Pythagoras wordt dit:
Om deze differentiaalvergelijking op te lossen willen we een scheiding van variabelen toepassen. Daarvoor willen we eerst af van de variabele . Dat kan door de vergelijking te delen door en de naar de andere kant te brengen:
Je kan precies dezelfde redenering ook opzetten vanuit de -coördinaat in plaats van de -coördinaat. De termen die je hier gevonden hebt zijn daarmee functies van verschillende en onderling onafhankelijke variabelen die toch hetzelfde antwoord geven. Ze moeten daarom constant zijn. Die constante noemen we , omdat dit de formules verderop vereenvoudigt:
Misschien herken je hier al de vorm die moet hebben om hieraan te voldoen, maar om dit makkelijker te maken, kunnen we de vergelijking een beetje herschrijven:
We kunnen beide zijden nu rustig integreren, zodat de oplossing wordt gegeven door:
Bij het vak Multivariabele Analyse zal je deze integraal tegenkomen aan het einde van dit blok. Daar wordt bewezen dat de integraal onder deze functie precies “1” is als (we zeggen ook wel: de functie is genormaliseerd):
Om ook de waarde van te bepalen, kunnen we nu eisen dat deze formule de juiste waarde moet geven voor het gemiddelde van het kwadraat van de snelheid in de -richting:
Partieel integreren levert op:
zodat de snelheidsverdeling voor twee dimensies uiteindelijk de vorm heeft:
Om hieruit de snelheidsverdeling te bepalen, moeten we nog een extra stap nemen. Het aantal combinaties van en dat overeenkomt met de snelheid is namelijk afhankelijk van . Dit wordt gegeven door de cirkelomtrek met middelpunt en straal . Zodoende is de snelheidsverdeling voor de modus van de snelheid gegeven door:
import numpy as np
import matplotlib.pyplot as plt
from scipy.optimize import curve_fit
k = 1.380649e-23
DIM = 2
N_STEPS = 5000
SAMPLE_EVERY = 250
V_MAX = 3 * V_0
particles = []
NUM_BINS = 10
tot_counts = np.zeros(num_bins, dtype=float)
plt.figure()
plt.xlabel('Speed')
plt.ylabel('Count')
create_uniform_particles(particles)
for i in range(5000):
take_time_step(particles)
if i % 250 == 0:
speeds = [np.linalg.norm(p.v) for p in particles]
partial_counts, bins = np.histogram(speeds, bins=num_bins, density='True', range=[0,3*V_0])
tot_counts += partial_counts
norm_counts = tot_counts / 20
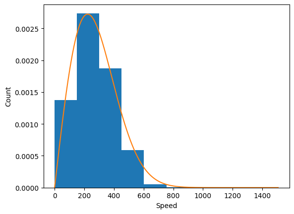
def temperature(particles):
energies = []
for p in particles:
v2 = p.v[0]**2 + p.v[1]**2
energies.append(0.5 * p.m * v2)
avgE = np.mean(energies)
f = DIM * len(particles)
T = 2 * avgE / (f * k)
return T
def maxwell(v, T, m):
return (m/(k * T))*v*np.exp(-m * v**2 / (2 * k * T))
particles = []
create_uniform_particles(particles)
tot_counts = np.zeros(NUM_BINS)
bins = None
temperatures = []
for step in range(N_STEPS):
take_time_step(particles)
# temperatuur volgen
temperatures.append(temperature(particles))
# histogram samplen
if step % SAMPLE_EVERY == 0:
speeds = [np.linalg.norm(p.v) for p in particles]
counts, bins = np.histogram(speeds,bins=NUM_BINS,range=(0, V_MAX),density=True)
tot_counts += counts
# middelen over samples
n_samples = N_STEPS // SAMPLE_EVERY
norm_counts = tot_counts / n_samples
bin_centers = 0.5*(bins[:-1]+bins[1:])
#hier fitten we de histogram
m = particles[0].m
T_guess = np.mean(temperatures)
#maxwell-boltzmann gebuirken om de theoretische verdeling te krijgen
def fit(v, T):
return (v / T) * np.exp(-v**2 / (2 * T))
midden_bin = (bins[:-1] + bins[1:]) / 2
popt, pcov = curve_fit(fit, midden_bin, norm_counts, p0=[5000])
temperature = popt[0]
print(f"Temperatuur is: {temperature:.4f}")
plt.stairs(norm_counts, bins, fill=True)
v_axis = np.linspace(0, bins[-1], 500)
plt.plot(v_axis, fit(v_axis, temperature))
plt.show()
Temperatuur is: 49536.5542

#ik had hierboven al een vergelijking gemaakt, temp energie en temp fit zijn de verschillende manbieren om het te brekenen en als je kan zine verschilt het wel wat.
#ze zittne nog wel dicht bij genoeg dat ik het allebij goede benaderingen zou noemen maar er is zeker een duidelijk verschil.